
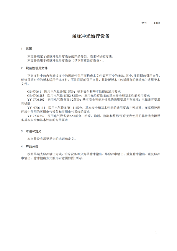
7月8日,浙江省藥監(jiān)局轉載了浙江省醫(yī)療器械檢驗研究院有關征集《光學和光子學 手術顯微鏡 第1部分:要求和試驗方法》《強脈沖光治療設備》等7項醫(yī)療器械國家/行業(yè)標準和2項行業(yè)標準修改單意見的通知,具體標準清單如下:








↑《強脈沖光治療設備》行業(yè)標準征求意見稿
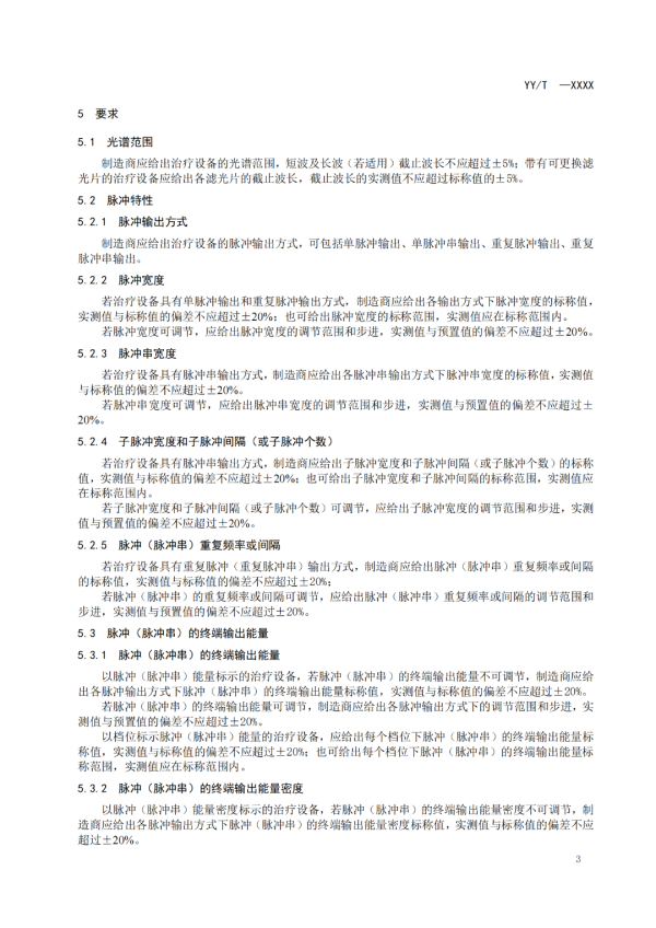
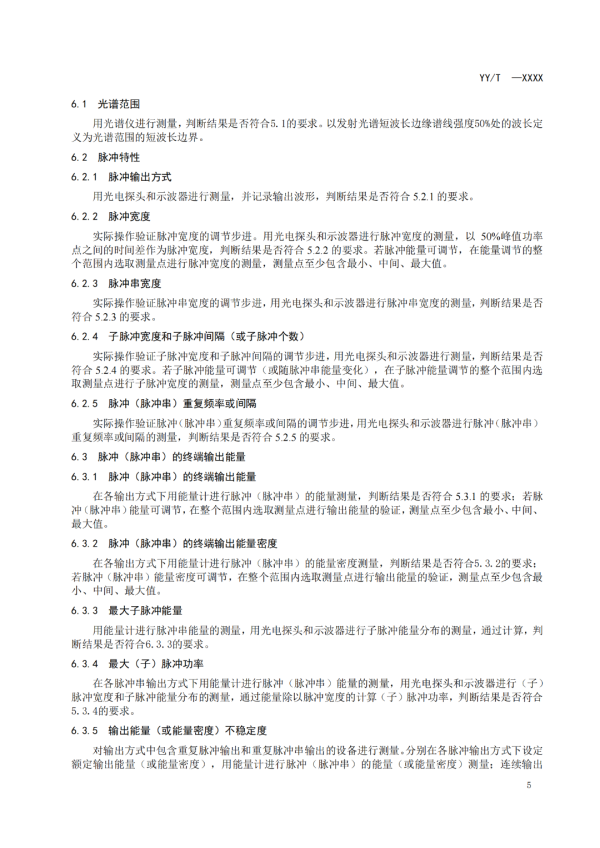
以上僅以圖片形式對《強脈沖光治療設備》行業(yè)標準進行轉載.
信息來源:浙江省藥監(jiān)局
排版整理:金飛鷹藥械
醫(yī)療器械注冊咨詢認準金飛鷹 深圳:0755-86194173 廣州:020 - 82177679 四川:028 - 68214295 湖南:0731-22881823 湖北:181-3873-5940 江蘇:135-5494-7827 廣西:188-2288-8311 海南:135-3810-3052